发布时间:2025-11-22 作者:admin
国风轻策略自走棋《剑与魔龙》正式上线!游戏采用回合制战斗模式,每局仅需5分钟,主打割草般的爽快体验。同时融入肉鸽局内养成与自走棋类的羁绊构筑,十分考验策略。接下来,小编为大家带来《剑与魔龙》仙盟宗门攻略,感兴趣的小伙伴们快来瞧瞧吧。
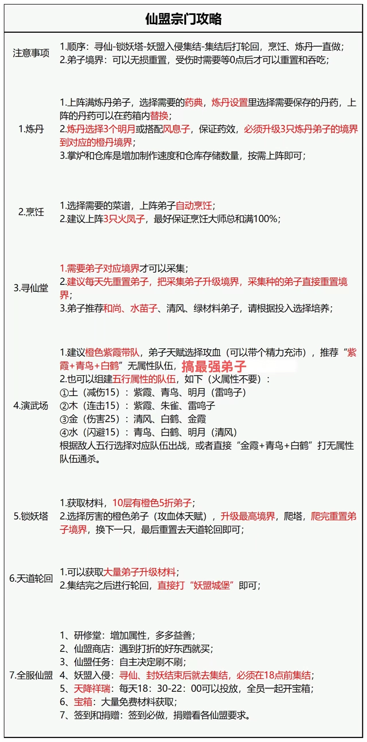
注意事项:
1、流程:先在寻仙锁妖塔处集结应对妖盟入侵,集结完毕后攻打轮回,在此期间持续进行烹饪和炼丹。
2、弟子境界:能够进行无损重置,在受伤的情况下,需等到零点之后,才可以进行重置与吞吃。
炼丹
1. 让炼丹弟子全员上阵,挑选所需的药典,在炼丹设置中选定想要保存的丹药,而上阵的丹药能够在药箱里进行替换。
2、进行炼丹操作时,可选择3个明月,或者搭配风息子,以此保证丹药的效果。同时,务必将3名炼丹弟子的境界提升至与橙丹相对应的境界。
3、掌炉和仓库是增加制作速度和仓库存储数量,按需上阵即可;
烹饪
1、选择需要的菜谱,上阵弟子自动烹饪;
2、建议上阵3只火凤子,最好保证烹饪大师总和满100%;
寻仙堂
1、需要弟子对应境界才可以采集;
2、建议每日先重置弟子,将负责采集的弟子提升境界,专门用于采集种子的弟子则直接重置境界。
3、弟子建议对和尚、水苗子、清风、绿材料弟子,依据投入情况来选择进行培养。
全服仙盟
1、研修堂:增加属性,多多益善;
2、仙盟商店:遇到打折的好东西就买;
3、仙盟任务:自主决定刷不刷;
4、妖盟入侵:寻仙、封妖结束后就去集结,必须在18点前集结;
5、天降祥瑞:每日18:30至22:00可进行投放,届时全员一同开启宝箱。
6、宝箱:大量免费材料获取
7、签到和捐赠:签到必做,捐赠看各仙盟要求。
以上便是3DM小编精心整理带来的《剑与魔龙》仙盟宗门攻略。若想获取更多精彩内容,欢迎点击关注win10之家,小编会持续为您更新!
本文内容来源于互联网,如有侵权请联系删除。
轮盘赌题材游戏《恶魔轮盘》全球销量突破800万份主机版本发售时间推迟至2026年
攻略 · 2026-02-28 00:32:35
一加Turbo系列正式官宣!李杰表示:这是同档位中游戏性能与续航能力最强的Turbo机型
攻略 · 2026-02-28 00:32:27
深切悼念:2025年游戏行业数位领军人物离世
攻略 · 2026-02-28 00:32:23
小米汽车端到端负责人表示:市场上现有的各类智驾技术路线,小米内部均已开展预研工作
攻略 · 2026-02-28 00:31:29
杨奇在微博分享《黑神话:悟空》制作流程暗示可能存在合作
攻略 · 2026-02-28 00:31:25
小米17Ultra徕卡版正式官宣,标志性的徕卡红色可乐标惊喜亮相!
攻略 · 2026-02-28 00:31:21
发布于 2026-02-28 00:44:07
发布于 2026-02-28 00:40:08
发布于 2026-02-28 00:37:06
发布于 2026-02-28 00:33:09
发布于 2026-02-28 00:32:47
发布于 2026-02-28 00:32:44